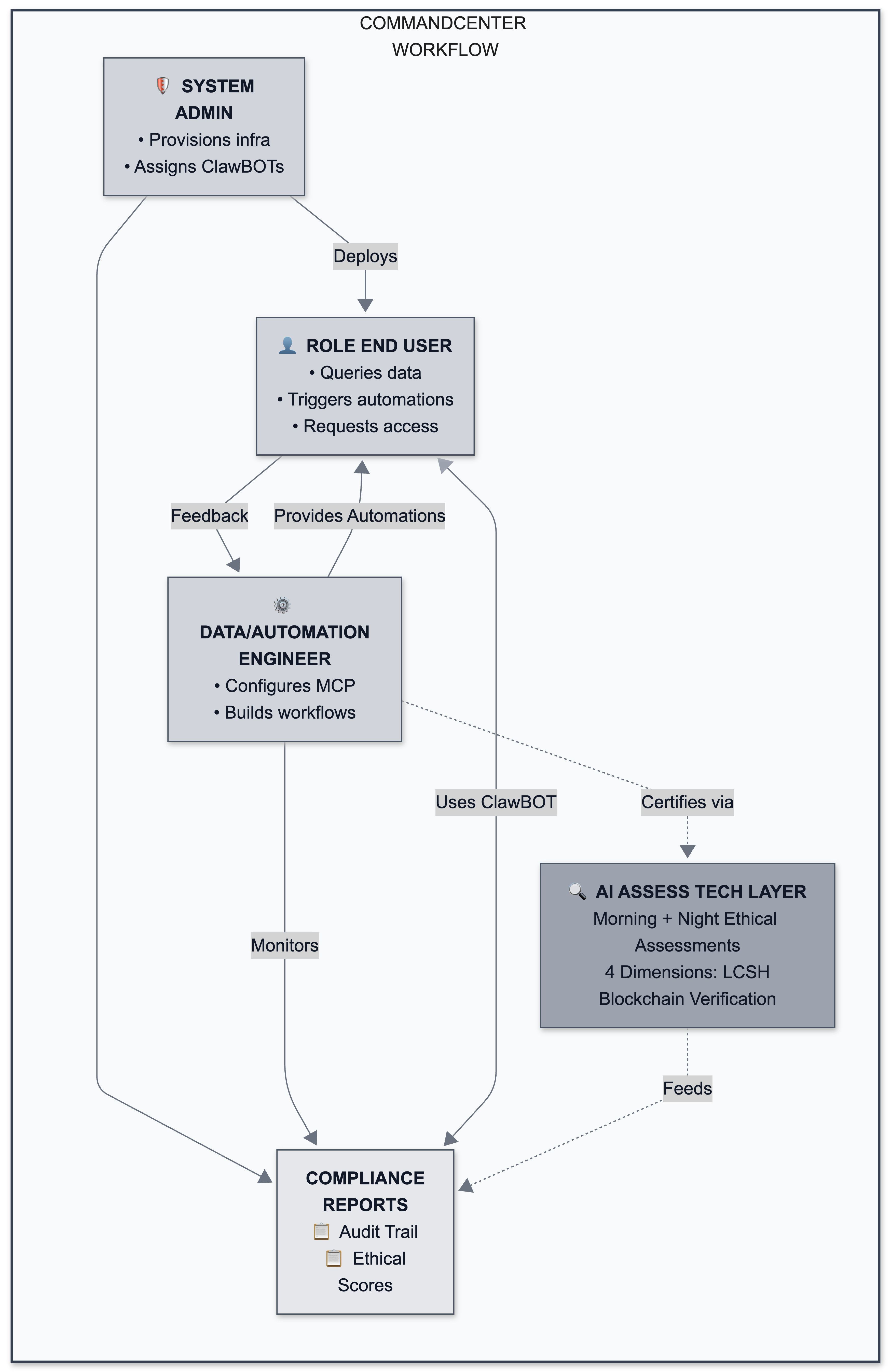
CommandCenter User Journey
Three roles working together to deploy, operate, and govern trustworthy AI at scale.
System Admin
Deployment & Permissions
Capabilities
Virtual Server Provisioning
Spin up cloud infrastructure with OpenClaw and all required components pre-configured for specific roles.
ClawBOT Assignment
Assign deployed ClawBOTs to employees based on their organizational role (Sales, HR, Finance, etc.).
Permission Management
Grant, revoke, and audit MCP data access permissions. Control what data each ClawBOT can access.
Trust-Based Access Expansion
Review ethical scores and expand ClawBOT permissions as they prove trustworthy over time.
Emergency Controls
Quarantine, disable, or rollback ClawBOTs that fail ethical assessments. Alert stakeholders immediately.
Compliance Reporting
Generate audit trails and compliance reports for regulators, legal, and executive review.
Journey Timeline
Infrastructure Setup
Prepare the CommandCenter environment
- โConfigure cloud provider integration (AWS/Azure/GCP)
- โSet up organizational hierarchy and teams
- โDefine role templates (Sales Rep, HR Specialist, Financial Analyst, etc.)
- โEstablish baseline ethical thresholds for the organization
First Deployment
Deploy ClawBOTs to initial users
- โSelect role template for new employee
- โSpin up virtual server with OpenClaw + components
- โAssign ClawBOT to employee's account
- โConfigure initial MCP permissions (conservative by default)
- โTrigger initial AI Assess Tech baseline certification
Monitoring & Tuning
Observe and adjust deployments
- โReview daily ethical assessment dashboards
- โRespond to drift alerts (score drops, anomalies)
- โApprove/deny permission expansion requests
- โGenerate first monthly compliance report
Governance & Scale
Mature operations
- โOnboard new employees with streamlined templates
- โRetire ClawBOTs for departing employees
- โAudit quarterly compliance across all bots
- โApprove new automation templates from engineers
- โHandle emergency quarantine situations
Role End User
Daily Operations with ClawBOT
Capabilities
Personal AI Assistant
Interact with your assigned ClawBOT for role-specific tasks - queries, drafts, research, and analysis.
Data Access via MCP
Query CRM, databases, documents, and analytics through natural language. Your ClawBOT knows what you can access.
Ethical Score Visibility
See your ClawBOT's current ethical score. Know that your AI assistant is operating within approved boundaries.
Automation Triggers
Invoke pre-approved automations (pre-meeting research, contract review, compliance checks) with simple commands.
Request Permission Expansion
Need access to additional data? Request it through your ClawBOT - admin approval required.
Feedback Loop
Report issues, suggest improvements, and help train your ClawBOT to better serve your role.
Journey Timeline
Onboarding
Meet your ClawBOT
- โReceive ClawBOT assignment notification
- โComplete brief orientation on capabilities and boundaries
- โAsk first questions: "What can you help me with?"
- โExplore available data connections (CRM, product database, etc.)
Learning Together
Build working relationship
- โ"Who should I call today?" โ ClawBOT queries CRM via MCP
- โ"Draft an email to John about the proposal" โ Uses company templates
- โ"What's our pricing for enterprise?" โ Queries product database
- โ"Summarize yesterday's meeting" โ Processes meeting notes
Productivity Boost
Leverage automations
- โTrigger pre-meeting research automation before calls
- โUse contract review bot for incoming agreements
- โRequest access to competitor analysis data (admin approves)
- โCheck ClawBOT's ethical score: 94% - trending up
Trusted Partnership
ClawBOT becomes indispensable
- โ"Create a custom workflow for my weekly reports"
- โIncreased MCP permissions as trust builds
- โClawBOT proactively suggests optimizations
- โContribute feedback to improve role template
Data/Automation Engineer
MCP & Workflow Setup
Capabilities
MCP Pipeline Configuration
Connect enterprise data sources (Salesforce, SAP, SQL Server, SharePoint, Databricks) via Model Context Protocol.
Permission Schema Design
Define granular access levels - which roles can query which data fields, tables, or documents.
Automation Development
Build MindStudio and n8n workflows that ClawBOTs and users can trigger. Pre-meeting research, compliance checks, etc.
Pre-flight Ethics Certification
Submit automations through AI Assess Tech ethics gate before deployment. Earn "Verified" badge.
Template Marketplace
Publish approved automation templates for other teams to use. Share best practices across the organization.
User-Created Automation Monitoring
Track when end users create their own automations (if permitted). Review and promote to official templates.
Journey Timeline
Data Integration
Connect enterprise systems
- โInventory existing data sources (CRM, ERP, databases, file shares)
- โConfigure MCP connectors for each source
- โDefine data classification (public, internal, confidential, restricted)
- โCreate permission schemas mapping roles to data access
Automation Library
Build initial workflows
- โDesign pre-meeting research automation (CRM + web search โ briefing doc)
- โCreate contract review workflow (document ingestion โ risk analysis)
- โBuild compliance check automation (policy database โ checklist)
- โSubmit each to AI Assess Tech for pre-flight certification
Certification & Deployment
Verify and launch
- โReview AI Assess Tech feedback on each automation
- โFix issues flagged by ethical assessment
- โEarn "Verified" badge for approved automations
- โPublish to template marketplace for team access
Maintenance & Innovation
Evolve the platform
- โMonitor automation performance and ethical scores
- โReview user-created automations for promotion
- โAdd new data source integrations as business needs evolve
- โOptimize MCP queries for performance
- โDeprecate outdated templates with safe migration paths
How The Three Roles Collaborate
A seamless flow from infrastructure to daily operations.

Role Responsibilities at a Glance
| Responsibility | ๐ก๏ธ System Admin | ๐ค End User | โ๏ธ Engineer |
|---|---|---|---|
| Provision ClawBOT infrastructure | โ | โ | โ |
| Assign ClawBOTs to employees | โ | โ | โ |
| Configure MCP data connections | โ | โ | โ |
| Define permission schemas | Approves | โ | โ |
| Daily ClawBOT interaction | โ | โ | โ |
| Trigger automations | โ | โ | Creates |
| Build MindStudio/n8n workflows | โ | Limited | โ |
| Submit automations for ethics check | โ | โ | โ |
| Approve permission expansions | โ | Requests | โ |
| Monitor ethical scores | โ | Views own | โ |
| Handle emergency quarantine | โ | โ | Alerts |
| Generate compliance reports | โ | โ | โ |
Ready to See CommandCenter in Action?
Let us walk you through how these three roles work together in your organization.